Product Summary
The LM231N is a Precision Voltage-to-Frequency Converter. The LM231N is ideally suited for use in simple low-cost circuits for analog-to-digital conversion, precision frequency-to-voltage conversion, long-term integration, linear frequency modulation or demodulation, and many other functions. The LM231N provides all the inherent advantages of the voltage-to-frequency conversion techniques, and is easy to apply in all standard voltage-to-frequency converter applications.
Parametrics
LM231N absolute maximum ratings: (1)Supply Voltage:40V; (2)Output Short Circuit to Ground:continuous; (3)Output Short Circuit to VCC:continuous; (4)Input Voltage:-0.2V to +Vs; (5)Operating Ambient Temperature Range:0℃ to +70℃; (6)Power Dissipation and Thermal Resistance:1.25W, 100℃/W; (7)Lead Temperature (Soldering, 10 sec.):260℃; (8)ESD Susceptibility:500V.
Features
LM231N features: (1)Guaranteed linearity 0.01% max; (2)Improved performance in existing voltage-to-frequency conversion applications; (3)Split or single supply operation; (4)Operates on single 5V supply; (5)Pulse output compatible with all logic forms; (6)Excellent temperature stability, ±50 ppm/℃ max; (7)Low power dissipation, 15 mW typical at 5V; (8)Wide dynamic range, 100 dB min at 10 kHz full scale frequency; (9)Wide range of full scale frequency, 1 Hz to 100 kHz; (10)Low cost.
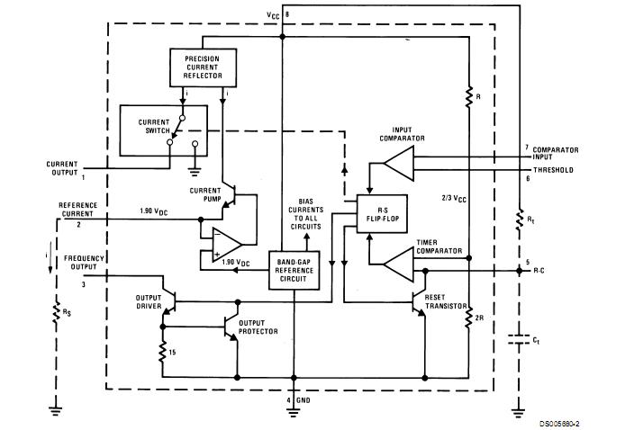
Diagrams

| Image | Part No | Mfg | Description | ![]() |
Pricing (USD) |
Quantity | ||||||||||||
|---|---|---|---|---|---|---|---|---|---|---|---|---|---|---|---|---|---|---|
![]() |
![]() LM231N |
![]() National Semiconductor (TI) |
![]() Voltage to Frequency & Frequency to Voltage |
![]() Data Sheet |
![]()
|
|
||||||||||||
![]() |
![]() LM231N/NOPB |
![]() National Semiconductor (TI) |
![]() Voltage to Frequency & Frequency to Voltage PREC VLTG-TO-FREQ CONVERTER |
![]() Data Sheet |
![]()
|
|
||||||||||||
(China (Mainland))










