Product Summary
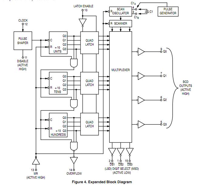
The MC14553bcp is a 3-digit BCD counter. The MC14553bcp consists of 3 negative edge triggered BCD counters that are cascaded synchronously. A quad latch at the output of each counter permits storage of any given count. The information is then time division multiplexed, providing one BCD number or digit at a time. Digit select outputs provide display control. All outputs are TTL compatible. An on-chip oscillator provides the low-frequency scanning clock which drives the multiplexer output selector. This device MC14553bcp is used in instrumentation counters, clock displays, digital panel meters, and as a building block for general logic applications.
Parametrics
MC14553bcp absolute maximum ratings: (1)DC Supply Voltage Range, VDD: -0.5 to +18.0 V; (2)Input or Output Voltage Range (DC or Transient), Vin, Vout: -0.5 to VDD + 0.5V; (3)Input Current (DC or Transient) per Pin, Iin: ±10 mA; (4)Output Current (DC or Transient) per Pin, Iout: +20 mA; (5)Power Dissipation, per Package, PD: 500 mW; (6)Ambient Temperature Range, TA: -55 to +125℃; (7)Storage Temperature Range, Tstg: -65 to +150℃; (8)Lead Temperature (8?Second Soldering), TL: 260℃.
Features
MC14553bcp features: (1)TTL Compatible Outputs; (2)On-Chip Oscillator; (3)Cascadable; (4)Clock Disable Input; (5)Pulse Shaping Permits Very Slow Rise Times on Input Clock; (6)Output Latches; (7)Master Reset; (8)These Devices are Pb?Free and are RoHS Compliant.
Diagrams

| Image | Part No | Mfg | Description | ![]() |
Pricing (USD) |
Quantity | ||||||||||||
|---|---|---|---|---|---|---|---|---|---|---|---|---|---|---|---|---|---|---|
![]() |
![]() MC14553BCP |
![]() ON Semiconductor |
![]() Counter Shift Registers 3-18V 3-Digit BCD |
![]() Data Sheet |
![]() Negotiable |
|
||||||||||||
![]() |
![]() MC14553BCPG |
![]() ON Semiconductor |
![]() Counter Shift Registers 3-18V 3-Digit BCD |
![]() Data Sheet |
![]()
|
|
||||||||||||
(China (Mainland))









