Product Summary
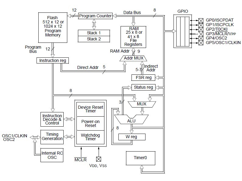
The PIC12F509-E/SN is a low-cost, high-performance, 8-bit, fullystatic, flash-based CMOS microcontroller. It delivers performance an order of magnitude higher than its competitor in the same price category. The PIC12F509-E/SN fits in applications ranging from personal care appliances and security systems to low-power remote transmitters/receivers. The Flash technology makes customizing application programs (transmitter codes, appliance settings, receiver frequencies, etc.) extremely fast and convenient.
Parametrics
PIC12F509-E/SN absolute maxing ratings: (1)Ambient temperature under bias: -40℃ to +125℃; (2)Storage temperature: -65℃ to +150℃; (3)Voltage on VDD with respect to VSS: 0 to +6.5V; (4)Voltage on MCLR with respect to VSS: 0 to +13.5V; (5)Voltage on all other pins with respect to VSS: -0.3V to (VDD + 0.3V); (6)Total power dissipation: 800 mW; (7)Max. current out of VSS pin: 200 mA; (8)Max. current into VDD pin: 150 m; (9)Max. output current sourced by I/O port: 75 mA; (10)Max. output current sunk by I/O port: 75 mA.
Features
PIC12F509-E/SN features: (1)4 MHz precision internal oscillator: Factory calibrated to ±1%; (2)In-Circuit Serial Programming(ICSP); (3)In-Circuit Debugging (ICD) support; (4)Power-on Reset (POR); (5)Device Reset Timer (DRT); (6)Watchdog Timer (WDT) with dedicated on-chip RC oscillator for reliable operation; (7)Programmable code protection; (8)Multiplexed MCLR input pin; (9)Internal weak pull-ups on I/O pins; (10)Power-saving Sleep mode; (11)Wake-up from Sleep on pin change.
Diagrams

| Image | Part No | Mfg | Description | ![]() |
Pricing (USD) |
Quantity | ||||||||||||
|---|---|---|---|---|---|---|---|---|---|---|---|---|---|---|---|---|---|---|
![]() |
![]() PIC12F509-E/SN |
![]() Microchip Technology |
![]() 8-bit Microcontrollers (MCU) 2 KB 41 RAM 6 I/O |
![]() Data Sheet |
![]()
|
|
||||||||||||
| Image | Part No | Mfg | Description | ![]() |
Pricing (USD) |
Quantity | ||||||||||||
![]() |
![]() PIC1018SCL |
![]() Other |
![]() |
![]() Data Sheet |
![]() Negotiable |
|
||||||||||||
![]() |
![]() PIC10F200 |
![]() Other |
![]() |
![]() Data Sheet |
![]() Negotiable |
|
||||||||||||
![]() |
![]() PIC10F200-E/MC |
![]() Microchip Technology |
![]() 8-bit Microcontrollers (MCU) 384B Flash16B RAM 4 I/O |
![]() Data Sheet |
![]()
|
|
||||||||||||
![]() |
![]() PIC10F200-E/OT |
![]() Other |
![]() |
![]() Data Sheet |
![]() Negotiable |
|
||||||||||||
![]() |
![]() PIC10F200-E/P |
![]() Microchip Technology |
![]() 8-bit Microcontrollers (MCU) U 579-PIC10F200-I/P |
![]() Data Sheet |
![]() Negotiable |
|
||||||||||||
![]() |
![]() PIC10F200-I/MC |
![]() Microchip Technology |
![]() 8-bit Microcontrollers (MCU) 0.375KB Fl 16B RAM |
![]() Data Sheet |
![]()
|
|
||||||||||||
(China (Mainland))










