Product Summary
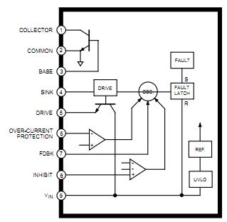
The STRS6707 is an off-line switching regulator with bipolar switching transistor specifically designed to meet the requirement for increased integration and reliability in off-line quasi-resonant flyback converters. The STRS6707 incorporates the primary control and proportional drive circuit with a third-generation high-voltage bipolar switching transistor.
Parametrics
STRS6707 absolute maximum ratings: (1)Supply Voltage, VIN: 15 V; (2)Output Voltage, VCEX: 850 V; (3)VEBO: 7 V; (4)Drive Current, ID: -700 mA; (5)Feedback Current, IFDBK: 20 mA; (6)Inhibit Voltage, VINH: 15 V; (7)Over-Current Protection Voltage Range, VOCP: ±3.5 V; (8)Insulation Voltage,VWM(RMS): 2000 V; (9)Output Junction Temperature, TJ: +150℃; (10)Internal Frame Temperature, TF: +125℃; (11)Operating Temperature Range, TA: -20 to +125℃; (12)Storage Temperature Range, Tstg: -40 to +125℃.
Features
STRS6707 features: (1)Quasi-Resonant Operation for Low EMI and High Efficiency; (2)Output Power to 220 W; (3)Low-Power Output Standby Mode; (4)Pulse-by-Pulse Over-Current Protection; (5)Latched Over-Voltage and Thermal Protection; (6)Third-Generation Switching Transistor with Proportional Drive; (7)Maximum ON Time and Off Time Set During Manufacture; (8)Internal Under-Voltage Lockout with Hysteresis; (9)Over-Molded SIP with Integral Isolated Heat Spreader.
Diagrams

![]() |
![]() STRS5707 |
![]() Other |
![]() |
![]() Data Sheet |
![]() Negotiable |
|
||||
![]() |
![]() STRS5706 |
![]() Other |
![]() |
![]() Data Sheet |
![]() Negotiable |
|
||||
(China (Mainland))








